2025年Q1市占率跌出前五的榮耀,上市邁出關鍵一步,正式開啟IPO進程。
6月26日,榮耀終端股份有限公司(下稱:榮耀)獲深圳證監局上市輔導備案,開始沖刺“AI終端生態第一股”,輔導機構為中信證券。
相關文件顯示,榮耀計劃在2026年第一季度完成輔導計劃、輔導考試等,并向當地證監局申請輔導驗收。也就是說,榮耀最快將于2026年中開始沖刺IPO。
從宣布“首發上市不借殼”,到明確“Q4股改”,到如期完成股改……榮耀,正一步一步朝著上市目標穩步前進。

來源:證監會官網截圖
據證券時報消息,此前有報道稱,榮耀Pre-IPO輪估值為2000億元。但這一說法,并未得到榮耀官方確認。
未來伴隨榮耀順利IPO,他也將成為繼小米、傳音控股后,中國第三家上市的智能手機巨頭。目前,傳音控股市值為898.37億元,小米市值則為1.54萬億港元。
IPO傳聞已久,終迎實質進展
事實上,自2020年11月,榮耀正式從華為獨立后,“榮耀上市”的消息,便層出不窮。
2021年8月,時任榮耀CEO的趙明曾正式回應上市計劃;他表示,榮耀未來融資渠道會多元化,不排斥在合適的機會上市,至于上市時間等細節,還沒有提上議程。
時間來到2022年,“榮耀借殼上市”的傳聞更是滿天飛,借殼潛在對象包括深城交、深振業A、深紡織A、英飛拓、恒實科技、特發信息、天音控股等,并由此帶動多只“緋聞”股異動。
伴隨動靜越鬧越大,終于在2022年11月22日晚間,榮耀在董事會公告中稱,為實現公司下一階段的戰略發展,公司將不斷優化股權結構,吸引多元化資本進入,通過首發上市推動公司登陸資本市場。自此,相關“緋聞”股失去了“榮耀借殼”概念。
隨后在2024年8月,榮耀方面表示“計劃在今年四季度啟動相應的股份制改革”,目前已完成這一動作。根據相關監管規定,股改完成后,榮耀就可以正式進入“上市輔導”等流程,沖擊資本市場。

來源:榮耀官網截圖
除了上市方式和時間,榮耀的估值也在持續引發外界關注。
早在華為正式出售榮耀前,就有消息稱知情人士透露,華為計劃以1000億元價格出售該品牌。待到官宣,華為并沒有公開這筆交易的具體金額。彼時虎嗅發布的消息稱,該交易價值約為400億美元(約合2633億元,按當時匯率計算)。
此后,榮耀于2022年上半年首次傳出獨立上市消息時,資本市場給其估值一度高達450億美元(約合3215億元),足見市場對榮耀上市的期待和信心。然而近兩年,外界對其估值有“縮水”跡象,一般在2000億元上下浮動。
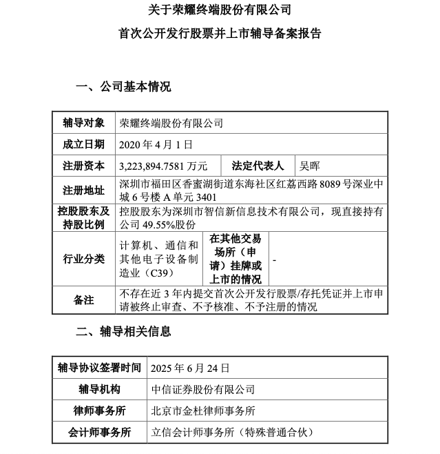
截至目前,榮耀共有包括深圳鯤鵬資本、深智城集團、寶投集團、國信資本、京東方、中國國新控股、中金資本、中國移動、中國電信、基石資本在內的20余家股東。輔導備案文件顯示,榮耀控股股東為深圳市智信新信息技術有限公司,現直接持有公司49.55%股份。

來源:天眼查
今年5月底,伴隨榮耀400系列,機器人產品首秀,“榮耀上市”,又一次迎來市場熱議。
彼時,CFO彭求恩談及榮耀上市進展時表示,公司于2024年年底完成股份制改造,目前已聘用了券商、律所、會計師等,各項籌備工作都在積極開展中。
至于具體的上市時機,彭求恩稱,需要結合市場、監管、企業發展戰略等因素綜合考慮,會找合適時機來進行上市,讓大家都滿意。
李健治下,加注AI
AI大模型熱潮下,2024年被稱為“AI手機元年”,榮耀也早有相關布局。2024年1月,榮耀正式發布新的操作系統MagicOS 8.0,置入自研70億參數AI大模型——“魔法大模型”, 搭載行業首個基于意圖的智能終端交互新范式——意圖識別人機交互。
今年以來,榮耀已經推出包括主打長續航的榮耀Power、電競性能旗艦榮耀GT Pro、榮耀400系列等多款AI手機,并將于7月2日發布第五代折疊屏旗艦榮耀Magic V5。另據透露,榮耀400系列首銷日銷量同比300系列增長195%,同比200系列增長138%,打破近三年榮耀手機首銷日銷量紀錄。
不只是AI手機,身處AI 2.0時代,人形機器人、具身智能的進展更是“一日千里”。伴隨蘋果三星、華米Ov等手機廠商的躬身入局,榮耀顯然不愿也不能“置身事外”。
2024年11月,針對“榮耀會不會做車、眼鏡、下一代的機器人”等問題,高級副總裁徐智煜曾回應:這些領域都在研究范圍內,主要取決于商業模式和成熟度。次月19日起,榮耀全資子公司就開始密集進行對外投資,在太原、成都、南京等地密集新開20多家新公司,經營范圍均包含智能機器人、智能無人飛行器等多個前沿科技領域。
事實上,押注AI以及前沿科技領域,與榮耀基本盤手機業務的頹勢有一定關系。據IDC報告顯示,2022-2023年,榮耀在中國手機市場的份額分別為18.1%、17.1%。2024年第三、四季度,市場份額已持續下滑至14.6%、13.7%,市場地位從2022年的第二降至第五。2025年Q1,疊加未發布新機等因素影響,榮耀更是直接跌出前五變成“Other”。
回望2024年,榮耀面臨市場份額下滑、華為回歸競爭及線下渠道擴張受阻等問題,因此今年初的突然“換帥”,也被外界猜測趙明是為戰略決策結果負責。此后,李健接棒趙明擔任榮耀CEO以來,最為外界熱議的,便是他再次加速榮耀在AI方面的布局。
戰略層面:今年3月2日,榮耀發布了阿爾法戰略,計劃在未來五年內投入超過100億美元用于AI基礎研究和硬件集成,致力于構建覆蓋全場景、全鏈條的AI終端生態體系,重塑行業價值鏈條;平均每年投入約150億元,這一數字幾乎是近年來手機廠商公開表態中對于AI投入最大的。
技術層面:今年5月22日,榮耀首次在國內對榮耀“阿爾法戰略”進行技術解讀,宣布擁抱MCP等開放協議,打通AI終端生態,并計劃到2027年,實現1000+硬件品類的接入,4000萬+生態設備的激活。
人才層面:榮耀招聘微信公眾號于3月31日,為下設具身智能實驗室、仿生本體研究實驗室等多個實驗室的榮耀新產業孵化部,招募2025年實習生,其中就包括機器人數據生成算法工程師、機器人虛擬仿真平臺工程師、機器人動力系統(關節電機)仿真工程師等多個機器人相關崗位。

來源:榮耀招聘公眾號
憑借前期的長久積累,以及近期的加速推進,終于在5月28日,榮耀CEO李健迎來國內發布會首秀的同時,完成了公司機器人產品的首秀并“一鳴驚人”,借此宣告榮耀正式進軍機器人業務。
在完成股改后,輔導備案前,這個關鍵的時間節點,榮耀進行機器人新業務首秀,無疑為其上市平添了一份特殊意味。據彭求恩介紹, “目前榮耀正在進行業務轉型,要從以前單純僅有手機業務公司變成具有AI生態的公司。現在手機市場是紅海市場,所以這個轉型對公司長期價值是很好地支撐。”
進軍機器人業務,或許正是榮耀于上市周期內,在“出海、AI”等舊話題之外,為“支撐長期價值”所講述的新故事。
本文鏈接:2000億榮耀,啟動IPOhttp://www.sq15.cn/show-3-147907-0.html
聲明:本網站為非營利性網站,本網頁內容由互聯網博主自發貢獻,不代表本站觀點,本站不承擔任何法律責任。天上不會到餡餅,請大家謹防詐騙!若有侵權等問題請及時與本網聯系,我們將在第一時間刪除處理。
上一篇: 【經緯晚班車】配售型保障房加速入市;多地叫停“高息高返”車貸業務
下一篇: 蔣凡又有新身份