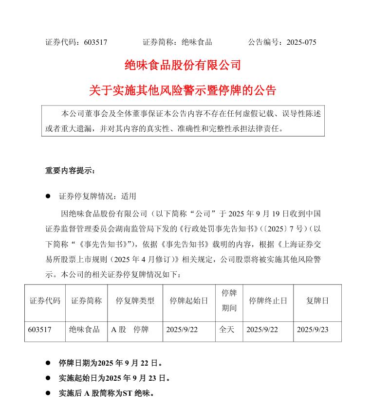
9月20日晚間,絕味食品發布公告稱,公司于9月19日收到中國證監會湖南監管局下發的《行政處罰事先告知書》。該《告知書》顯示,2017年至2021年期間,絕味食品未確認加盟門店裝修業務收入,導致年度報告少計營業收入。
根據《上海證券交易所股票上市規則(2025年4月修訂)》相關規定,絕味食品股票將被實施其他風險警示。停牌日期定為2025年9月22日,實施起始日為2025年9月23日,實施后公司A股簡稱將由“絕味食品”變更為“ST絕味”。
這樣的反向操作值得玩味,在其他企業虛增營收時,絕味食品反而減少營收計入,這一反向操作,堪稱“絕味”。
01虛減收入5年東窗事發,監管罰單落地觸發ST
這場危機的導火索,要追溯至絕味食品長達5年的財務違規操作。
根據湖南證監局2025年9月19日出具的《行政處罰事先告知書》,2017年至2021年期間,絕味食品未將加盟門店裝修業務收入納入財務報表,導致各年度營收均存在少計情況。

2017年至2021年期間,絕味食品未確認加盟門店裝修業務收入,導致年度報告少計營業收入,占對應年度公開披露營業收入的比例分別為5.48%、3.79%、2.20%、2.39%、1.64%。經累計測算,涉事期間合計少計營業收入約7.24億元。
“加盟門店裝修是絕味加盟體系的重要環節,公司通過指定裝修方承接業務,卻將這部分收入體外循環,本質是違反《證券法》信息披露真實性要求的財務造假?!币晃毁Y本市場分析師告訴《節點財經》。
事實上,監管層的調查早有伏筆。
2024年6月,證監會已因絕味食品“涉嫌信息披露違法違規”對其立案,經過一年多的核查,挖出了這家“鹵味第一股”的反向操作:戴文軍時任絕味食品董事長兼總經理,知悉公司實際管理加盟門店裝修業務,未對加盟門店裝修業務進行規范管理,未將其納入到上市公司經營、核算體系,并在2017年至2021年年度報告上簽字。
如今,處罰結果正式落地:公司被處以400萬元罰款,對戴文軍給予警告,并處以200萬元罰款;對彭才剛給予警告,并處以150萬元罰款;對彭剛毅給予警告,并處以100萬元罰款。
處罰公告發布僅4天,絕味食品便收到交易所“其他風險警示”通知,股票簡稱變更為“ST絕味”。至此,這家曾市值超600億元的鹵味龍頭,正式踏入“ST陣營”。
02業績連降、門店收縮,“鴨脖大王”光環褪色
財務違規曝光的同時,絕味食品的經營業績也呈現“斷崖式”下滑,陷入“營收利潤雙降、門店數量收縮”的困局。
2025年上半年,公司營收28.2億元,同比下滑15.57%;凈利潤1.75億元,同比減少40.71%。這一業績并非短期波動,回溯2024年,絕味食品全年營收62.57億元,同比下滑13.84%;歸母凈利潤2.27億元,同比下滑34.04%,創上市以來利潤新低。
營收、凈利潤雙降的同時,絕味食品門店擴張的“油門”也徹底踩下剎車。
《節點財經》了解到,鹵味銷售高度依賴線下門店,而絕味食品此前憑借加盟模式“跑馬圈地”,2019年突破萬店規模,至2023年年底中國大陸地區門店總數達15950家。彼時公司營收也從2019年的51.72億元逐步增長至2023年的72.61億元,門店擴張與業績增長形成正向聯動。
但這一趨勢在2024年出現逆轉,公司當年未在年報中披露門店數量及增長情況,市場普遍預判其規模收縮。
2025年半年報中,絕味食品仍未公開門店數據,但華創食飲研報指出,絕味業績調整主要源于閉店數目過多,且單店經營仍存壓力;參考窄門餐眼數據,截至9月3日,絕味在營門店僅10838家,較官方給出的2023年底15950家店數據,減少超5000家。
絕味食品的業績頹勢,并非偶然。
從內部看,長期依賴加盟模式導致的內控缺陷,進一步放大了外部風險,最終引發“財務違規+經營下滑”的雙重危機。
從外部環境看,鹵味行業已從“增量擴張”進入“存量廝殺”階段,競爭烈度持續升級,疊加消費需求疲軟,企業生存壓力陡增。
絕味食品的困境只是鹵味行業整體調整的一個縮影。
從行業層面看,鹵味市場規模增速正在放慢。存量競爭下,頭部企業紛紛采取“以價換量”策略,導致行業整體毛利率承壓。一方面,紫燕食品、周黑鴨、煌上煌等同行加速布局,通過降價促銷、新品迭代搶占市場份額。另一方面,消費需求疲軟也讓鹵味行業承壓。隨著健康消費理念興起,年輕消費者對“高鹽高油”的傳統鹵味偏好度下降,轉而追求低糖、低脂、高蛋白的健康零食。
內外部的壓力疊加,讓絕味食品也面臨著不小的挑戰。從絕味食品的“ST危機”中,鹵味行業也需吸取教訓,重構增長邏輯,在合規經營的基礎上,突破存量競爭的桎梏,尋找新的增長動能。
對絕味自身而言,當務之急是解決內控漏洞與信任危機。一方面,需配合監管要求完成財務整改,公開透明披露加盟體系的收入、成本、利潤情況;另一方面,要加強對加盟商的賦能與管控,從“重數量”轉向“重質量”——通過數字化工具優化門店選址與庫存管理,降低加盟商經營成本。
03虛減收入被ST并非個例,監管零容忍成常態
絕味食品因虛減收入被ST,并非資本市場孤例。
近年來,隨著2023年修訂版《退市新規》的落地,監管層對財務造假的處罰力度持續加大,“財務違規即ST”已成為行業常態,多個企業因類似問題陷入危機,甚至走向退市,反映出監管層“凈化市場環境、保護投資者利益”的決心。
例如*ST普利。
ST普利的一紙公告,揭開了其財務造假的驚人內幕。經證監會查明,2021年至2022年間,ST普利通過虛構成品藥和原料藥銷售業務的方式,大肆虛假確認藥品銷售收入和利潤。公司2021、2022年虛假記載的營業收入金額合計達10.3億元,且占這兩年披露的年度營業收入合計金額的31.08%;虛假記載的利潤總額金額合計達6.95億元,且占這兩年披露的年度利潤總額合計金額的76.72%。
曾因“千億財務造假”震驚市場的ST康美,因財務舞弊被ST,最終因連續三年凈利潤為負、審計報告出具無法表示意見,于2023年退市,成為A股市場“財務造假退市第一股”,相關責任人被追究刑事責任,投資者通過集體訴訟獲得賠償超24億元,成為資本市場法治建設的標志性案例。
“這些案例表明,監管層對財務造假的態度是‘零容忍’,無論是虛增還是虛減收入,只要觸及信息披露違規紅線,都會面臨嚴厲處罰?!币晃煌缎腥耸繌娬{,“2023年退市新規明確將‘財務造假金額較大、情節嚴重’列為‘其他風險警示’情形,絕味食品的案例正是監管政策的具體體現。對上市公司而言,合規已不是‘選擇題’,而是‘生存題’,任何試圖通過財務操縱掩蓋經營問題的行為,最終都會付出沉重代價?!?span style="display:none">qAr速刷資訊——每天刷點最新資訊,了解這個世界多一點SUSHUAPOS.COM
從“鹵味龍頭”到“ST絕味”,絕味食品給所有企業敲響了警鐘:在資本市場中,合規是不可逾越的底線,任何試圖通過財務操縱掩蓋問題的行為,最終都會被市場識破。而在行業競爭中,唯有扎實經營、聚焦核心能力、順應消費趨勢,才能在周期波動中穩健前行。
鹵味行業的未來,注定屬于那些既能堅守合規底線,又能突破創新邊界的企業——它們不僅需要修復消費者與投資者的信任,更需要重新定義鹵味的價值,讓這一傳統行業在新消費時代煥發新的生機。
本文鏈接:「藏富」5年,絕味食品突遭SThttp://www.sq15.cn/show-3-155713-0.html
聲明:本網站為非營利性網站,本網頁內容由互聯網博主自發貢獻,不代表本站觀點,本站不承擔任何法律責任。天上不會到餡餅,請大家謹防詐騙!若有侵權等問題請及時與本網聯系,我們將在第一時間刪除處理。
上一篇: SKP“全球店王”爭奪戰