11月11日,許昌市胖東來商貿集團發布了一則引人關注的招聘公告,計劃公開招聘2名中英翻譯助理,為企業的國際交流與文化發展提供支持。
公告中最引人注目的待遇條件是“年薪不低于50萬”以及“帶薪休假不低于60天”,引發熱議。
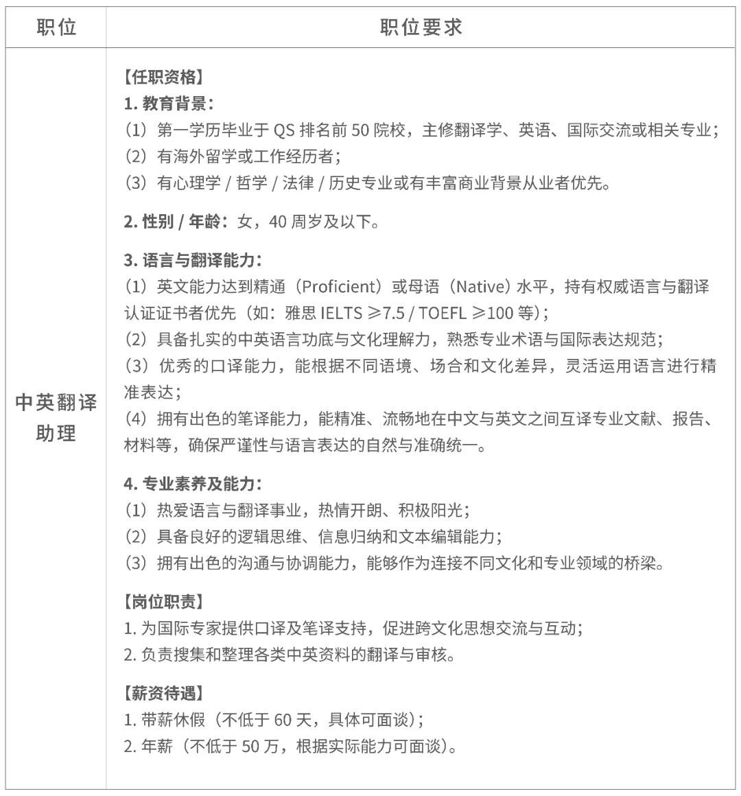
根據公告,此次招聘旨在為國際專家提供助理翻譯服務,以促進思想交流與溝通。同時,該職位也承擔著通過精準翻譯,學習和分享世界先進文化,從而推動企業人文發展和提升人們幸福感的目的。
本次招聘對候選人提出了較高的要求。

任職資格方面,要求應聘者第一學歷畢業于QS排名前50的院校,主修翻譯學、英語等相關專業,并擁有海外留學或工作經歷。公告還特別指出,具備心理學、哲學、法律、歷史專業背景或豐富商業經驗的從業者將被優先考慮。在語言能力上,要求英文水平達到精通或母語級別,雅思(IELTS)成績不低于7.5分或托福(TOEFL)不低于100分者優先。
此外,該職位僅限40周歲及以下的女性申請。
崗位職責主要包括為國際專家提供口譯與筆譯支持,以及負責各類中英文資料的翻譯與審核工作。
招聘安排:
1.簡歷投遞:2025年11月16日10:00—11月18日24:00
(1)點擊→“招聘鏈接”進入招聘頁面。
(2)應聘報名流程:

(3)應聘報名須知:簡歷以中英文雙語表述,并輔助投遞有關第一作者的文章和翻譯能力等的相關材料;應聘者須認真填寫相關信息,確保提供的資料真實、準確、有效;應聘者簡歷投遞成功后,系統會以短信和郵件形式同步邀請您參與文化評估,完成文化評估,即應聘報名完成。
2.簡歷篩選:2025年11月19日—11月21日
3.面試安排:2025年11月22日,以短信和郵件形式同步通知簡歷篩選結果,并邀約參加現場面試的應聘者根據具體時間參加現場面試。
值得注意的是,此次招聘發布于胖東來創始人于東來宣布將把企業打造成“學校式企業”之后。近期,胖東來不僅自身業績屢創新高,截至十一月上旬銷售額已突破二百億元,更因其對外輸出管理經驗、幫扶多家零售同行的舉動而備受矚目。
本文鏈接:年薪50萬起,休假60天,僅限女性!胖東來再發招聘,重金求才http://www.sq15.cn/show-5-77183-0.html
聲明:本網站為非營利性網站,本網頁內容由互聯網博主自發貢獻,不代表本站觀點,本站不承擔任何法律責任。天上不會到餡餅,請大家謹防詐騙!若有侵權等問題請及時與本網聯系,我們將在第一時間刪除處理。
上一篇: 湖南首次發現!極危植物“紅頭索”長這樣